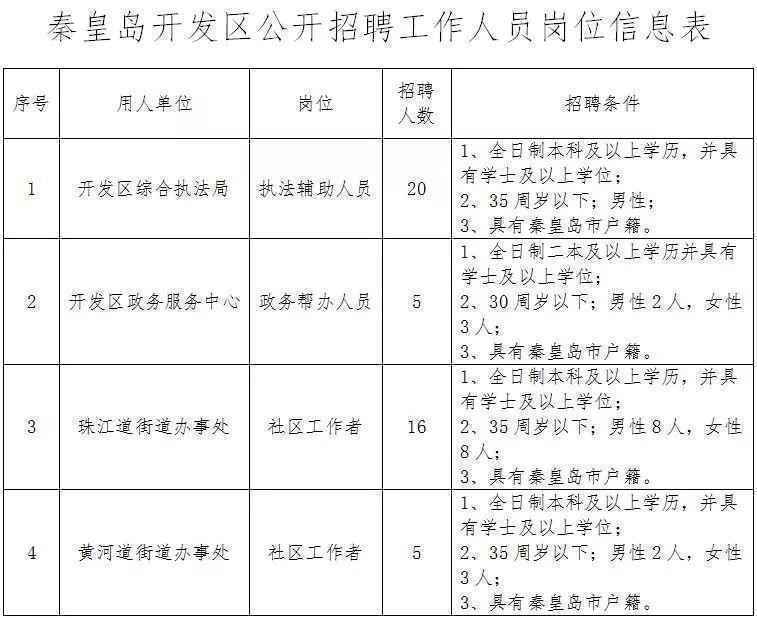
本次招聘由秦皇岛经济技术开发区人力资源和社会保障局统一组织,共计招聘46人,其中开发区综合执法局20人,政务服务中心5人,珠江道街道办事处所属社区16人,黄河道街道办事处所属社区5人。招聘岗位详见《秦皇岛经济技术开发区公开招聘工作人员岗位信息表》。

三、招聘条件
(一)应聘人员应具备以下基本条件:
1、拥护宪法,遵纪守法,品行端正;具有秦皇岛市常住户籍;
2、全国普通高等院校(全日制)本科及以上学历,并具有学士及以上学位;
3、政治素质高,有较强的责任感,能吃苦耐劳,适应本岗位工作要求。
(二)招聘岗位具体条件
招聘岗位的具体条件详见《秦皇岛经济技术开发区公开招聘工作人员岗位信息表》。
(三)有下列情况之一的人员,不得报考:
1、受过刑事处罚或者涉嫌违法犯罪尚未查清的;
2、曾被行政拘留或者有吸毒史的;
3、被国家机关、事业单位开除公职或者辞退的;
4、曾因违反行政执法机关管理规定被解除劳动合同的;
5、有法律、法规规定不得聘用的其他情形的。
四、招聘程序
(一)发布公告
2018年4月28日至2018年5月9日在开发区人力资源网()及开发区人力资源网微信公众号等发布招聘信息。
(二)报名及资格审核
1.报名时间:2018年5月10日至2018年5月11日(上午8:30至11:30,下午14:00至17:00);
2.报名地点:开发区人力资源市场102室(地址:秦皇岛开发区腾飞路8号)。
3.报名方式:报名时须本人亲自到场,现场报名,每人限报一个岗位;
4.报名须提交材料及装订顺序:
①报名表一式一份(从开发区人力资源网下载报名表,内容需电子版填写,用A4纸打印,在报名表右上角粘贴近期蓝底彩色免冠1寸照片,报名时直接提交);
②本人身份证原件、复印件(正反面复印在同一张纸、同一页面上);
③户口本原件及户口本首页和本人页复印件;
④毕业证、学位证原件及复印件;
⑤近期蓝底彩色免冠同版1寸照片2张。
招聘岗位与报考人数的开考比例不低于1:3,低于开考比例的,由用人单位对报考条件做适当调整。
(三)发放准考证
2018年5月17日上午8:30至11:30,下午14:00至17:00到开发区开发区人力资源市场102室凭本人身份证领取准考证和《考生须知》(地址:秦皇岛开发区腾飞路8号)。
(四)笔试及面试
采取公开考试的方式进行,考试分为笔试和面试两部分。笔试、面试均实行100分制,按笔试、面试各占总成绩50%的比例,折后两成绩之和为考试总成绩,笔试成绩、面试成绩、总成绩均计算到小数点后两位,尾数四舍五入。
1、笔试:
(1)笔试时间和地点以《准考证》规定为准;
(2)笔试内容包括《公共基础知识》和《职业能力测验》相关知识;
(3)采取闭卷考试方式进行,在开发区人力资源网()公布考生笔试成绩及进入面试人选名单。
2、面试:
(1)依据应试人员笔试成绩,按聘用岗位人数1:2的比例从高分到低分确定面试人选,末位出现并列时均进入面试。
(2) 面试主要测试应聘人员的逻辑思维能力、应变能力、语言表达能力等,面试时间每人不超过10分钟;
(3) 面试的顺序通过现场抽签决定。面试时评委当场为应聘人员打分,由面试考场核分员当场核分,分数相加求平均值即为该应聘人员的面试成绩,面试结束后当场公布面试成绩;
(4) 面试时间和面试地点以公告为准;
(5) 在开发区人力资源网()公布考生面试成绩和总成绩。
(五)确定人选
根据应聘者总成绩由高分到低分的顺序,按招聘人数 1:1的比例确定进入体检人选,如总成绩出现并列,以面试成绩高者优先。
(六)体检
由区人力资源和社会保障局组织进入到指定医院进行体检,体检项目及标准参照《国家公务员录用体检通用标准》执行,体检费用自理。凡不符合体检标准或因个人原因不能参加全部规定科目体检的不予聘用。因体检不合格或因个人原因不能参加全部规定科目体检出现的职位缺额,按考试总成绩排名顺序依次递补,如总成绩出现并列,以面试成绩高者优先聘用。
(七)公示
根据考生总成绩和体检结果,将拟聘用人员名单在开发区人力资源网()公示5个工作日。公示期满无异议的拟聘用人员按程序办理相关手续。
五、人员管理及待遇
04-07 来源:网络整理
10-12 来源:网络整理
10-14 来源:网络整理
10-19 来源:网络整理
10-29 来源:网络整理
11-03 来源:网络整理
11-04 来源:网络整理
12-10 来源:网络整理
12-15 来源:网络整理
12-17 来源:网络整理